首页
科研服务
动植物基因组研究
转录组研究
建库测序服务
微生物研究
单细胞与时空组学
蛋白与代谢
医学服务
HLA基因分型-移瑞优®
血型基因分型-输瑞康™
红绿色盲基因分型
CYP2D6基因分型
长读长全基因组测序
送样要求
设备与试剂
设备
试剂
软件
资源中心
线上课程
客户服务系统
文档中心
浩瑞云平台
多组学分析
单细胞分析
关于浩瑞
公司介绍
企业文化
加入我们
新闻中心
搜索
导航
首页
科研服务
动植物基因组研究
转录组研究
建库测序服务
微生物研究
单细胞与时空组学
蛋白与代谢
医学服务
HLA基因分型-移瑞优®
血型基因分型-输瑞康™
红绿色盲基因分型
CYP2D6基因分型
长读长全基因组测序
送样要求
设备与试剂
设备
试剂
软件
资源中心
线上课程
客户服务系统
文档中心
浩瑞云平台
多组学分析
单细胞分析
关于浩瑞
公司介绍
企业文化
加入我们
新闻中心
科研服务
建库测序服务
PacBio建库测序(Revio)
产品介绍
相关文章
FAQ
ONT建库测序
产品介绍
相关文章
FAQ
MGI建库测序(T7)
产品介绍
相关文章
FAQ
Hi-C技术
产品介绍
相关文章
FAQ
送样要求
动植物基因组研究
基因组Survey
产品介绍
相关文章
FAQ
基因组Denovo测序组装
产品介绍
相关文章
FAQ
T2T基因组测序组装
产品介绍
相关文章
FAQ
单倍型分型
产品介绍
相关文章
FAQ
泛基因组
产品介绍
相关文章
FAQ
比较基因组分析
产品介绍
相关文章
FAQ
单细胞与时空组学
单细胞转录组(C4)
产品介绍
相关文章
FAQ
送样要求
空间转录组
Stereo-seq
百创S3000
相关文章
FAQ
送样要求
转录组研究
二代有参/无参转录组
产品介绍
相关文章
FAQ
二代全转录组
产品介绍
相关文章
FAQ
三代全长转录组
产品介绍
相关文章
FAQ
送样要求
蛋白与代谢
定量蛋白组
产品介绍
相关文章
FAQ
非靶代谢组
产品介绍
相关文章
FAQ
靶向代谢组
产品介绍
相关文章
FAQ
送样要求
微生物研究
PacBio全长扩增子测序
产品介绍
相关文章
FAQ
二代宏基因组
产品介绍
相关文章
FAQ
完成图
产品介绍
相关文章
FAQ
送样要求
送样要求
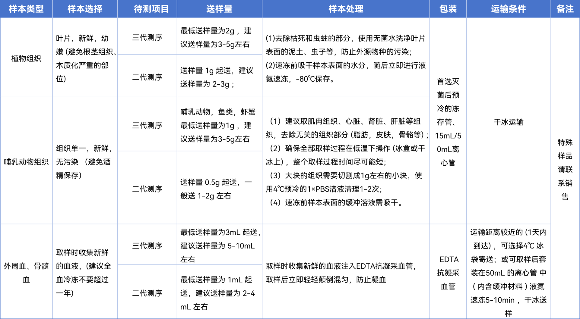
一、动植物组织、血液送样要求
二、DNA送样要求
科研服务
动植物基因组研究
转录组研究
建库测序服务
微生物研究
单细胞与时空组学
蛋白与代谢
医学服务
HLA基因分型-移瑞优®
血型基因分型-输瑞康™
红绿色盲基因分型
CYP2D6基因分型
长读长全基因组测序
送样要求
设备与试剂
设备
试剂
软件
资源中心
线上课程
客户服务系统
文档中心
联系我们
029-89303503
仅限中国服务时间 09:00:00 - 18:00:00
微信二维码
ICP备案:陕ICP备2021004541号-1 版权所有 ©西安浩瑞基因技术有限公司2020-2026 保留一切权利。